第一部分 弥兴镇概况
一、主要职能
二、部门基本情况
第二部分 2017年度部门决算表
一、收入支出决算总表
二、收入决算表
三、支出决算表
四、财政拨款收入支出决算总表
五、一般公共预算财政拨款收入支出决算表
六、一般公共预算财政拨款基本支出决算表
七、政府性基金预算财政拨款收入支出决算表
八、财政专户管理资金收入支出决算表
九、“三公”经费、行政参公单位机关运行经费情况表
第三部门 2017年度部门决算情况说明
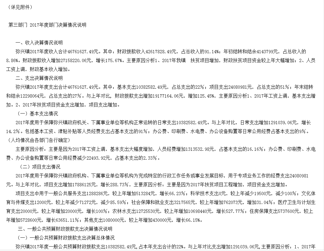
一、收入决算情况说明
二、支出决算情况说明
三、一般公共预算财政拨款支出决算情况说明
四、一般公共预算财政拨款“三公”经费支出决算情况说明
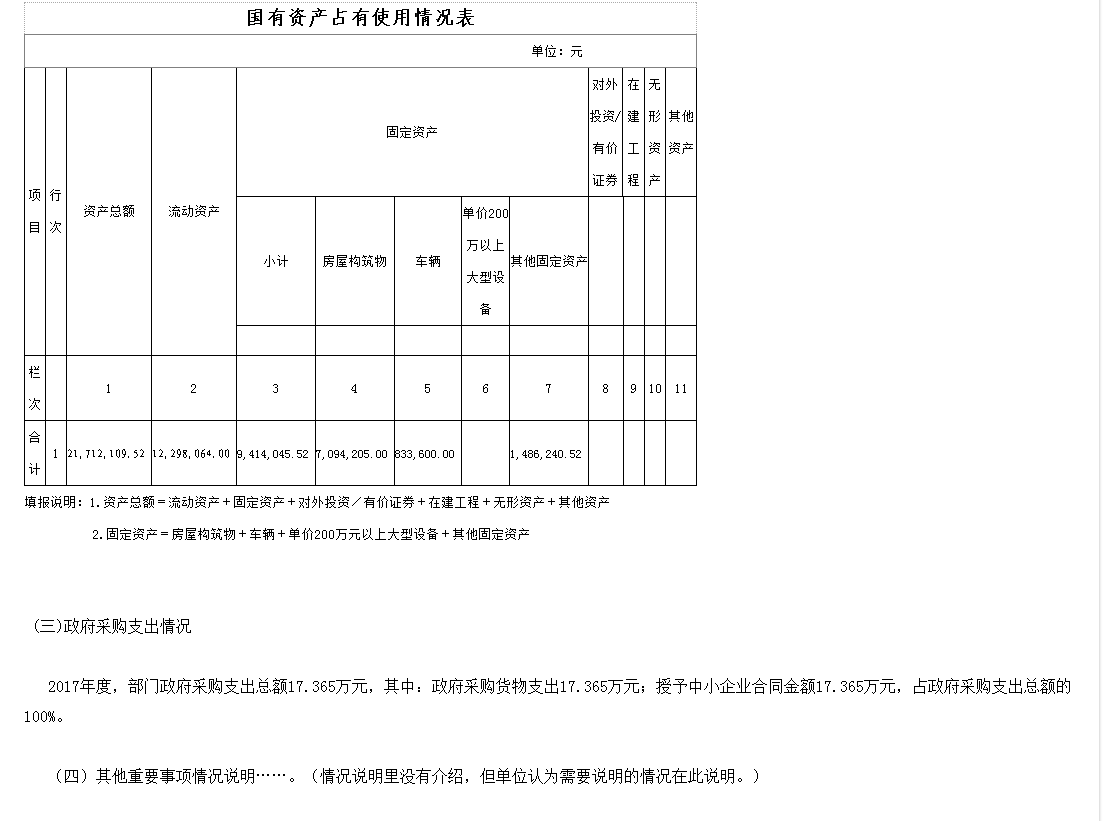
五、其他重要事项及相关口径情况说明
第四部分 名词解释
二、重点项目预算的绩效目标等预算绩效情况说明。




































2017年弥兴镇人民政府重点项目包括:
1、姚财教(2017)23号 文件下达2017年第一批中央补助地方公共文化服务体系建设专项资金 1.2万元;
2、 姚财行(2017)78号文件下达2017年全州村民小组活动场所建设补助经费14万元;
3、姚财行(2017)103号 文件下达2017年村民小组活动场所建设省级第一批补助资金 50.31万元;
4、 姚财社(2017)162号文件下达2017年农村危房改造和抗震安居工程建设计划和补助资金 1225.56万元;
5、 姚财行(2017)163号文件下达园鹤山飞来寺房屋修缮补助专项经费(大苴村)5万元;
6、姚财社(2017)182号文件下达2017年农村危房改造和抗震安居工程州级补助资金197.1万元;
7、 姚财教(2017)34号文件下达2016年贫困地区百县万村综合文化服务中心第二批示范工程经费(大苴村)9万元;
项目经费均从产出指标、效益指标、满意度指标设置绩效目标,绩效目标可量化,各项目均已完成当年工作目标。
通过项目的实施,改善了项目地区贫困群众生产生活条件,解决了山区群众出行难,农产品运输难,文体生活、体育活动难,村庄清洁卫生难等系列问题,提升了人民群众的生活水平和幸福指数;促进贫困农户自我发展能力,提升自我发展动力,实现了项目区基础设施与产业发展相结合、人居环境改善与自然修复相结合、产业发展与社会事业建设相结合,促进贫困村物质文明、精神文明、政治文明、生态文明协调发展。
弥兴镇人民政府
2 019年3月1日