开采矿产资源划定矿区范围审批业务手册
申请人范围及申请条件:
(一)申请人范围:申请人具有独立企业法人资格。其中,属探矿权转采矿权的,申请人为探矿权人;以招标、拍卖、挂牌方式出让采矿权的,申请人为采矿权竞得人;以协议方式出让采矿权的,申请人为协议出让申请人。(《矿产资源法》第三条第五款、第十五条)
(二)予以受理的矿种及规模
1.规模为小型的蓝晶石、蓝石棉、石榴子石、蛭石、沸石、重晶石、方解石、冰洲石、萤石、宝石、玉石、地下水、硫化氢气、氦气、氡气、油砂、天然沥青、钛、石墨、硼、水晶、刚玉、硅线石、红柱石、硅灰石、钠硝石、滑石、云母、长石、叶蜡石、透辉石、透闪石、明矾石、芒硝(含钙芒硝)、石膏(含硬石膏)、毒重石、天然碱、菱镁矿、黄玉、电气石、玛瑙、颜料矿物、泥灰岩、白垩、含钾岩石、白云岩、石英岩、脉石英、粉石英、天然油石、含钾砂页岩、硅藻土、高岭土、陶瓷土、耐火黏土、凹凸棒石黏土、海泡石黏土、伊利石黏土、累托石黏土、膨润土、铁矾土、橄榄岩、蛇纹岩、玄武岩、辉绿岩、安山岩、闪长岩、花岗岩、麦饭石、珍珠岩、黑曜岩、松脂岩、浮石、粗面岩、霞石正长岩、凝灰岩、火山灰、火山渣、大理岩、板岩、片麻岩、角闪岩、泥炭、矿盐(湖盐、盐岩、天然卤水)、镁盐、碘、溴、砷等矿种。
2.规模为小型或中型的石灰岩(其他)、砂岩(其他)、天然石英砂(建筑、砖瓦用)、黏土(砖瓦用)、页岩(砖瓦用)矿种。
二、办理依据
1.《国土资源部关于完善矿产资源开采审批登记管理有关事项的通知》(国土资规〔2017〕16号)。
2.《云南省探矿权采矿权管理办法》(云政发〔2015〕49号 2015年修订)。
3.《云南省国土资源厅关于转发国土资源部完善矿产资源开采审批登记管理文件的通知》(云国土资〔2018〕60号)。
4.《云南省国土资源厅关于进一步规范矿业权申请资料的通知》(云国土资〔2018〕141号)。
5.《云南省人民政府关于调整一批行政许可事项的决定》(云政发〔2017〕86号)。
6.《楚雄州人民政府办公室行政审批制度改革办公室关于调整一批州级行政许可事项的决定》(楚审改办发〔2018〕5号)。
姚安县国土资源局。
1.申请划定矿区符合矿产资源规划、生态环境保护和国家产业政策要求,原则上不与已设矿业权重叠(矿业权人属同一主体的除外);
2.具有与矿山建设相适应的矿产资源储量并已经评审备案,矿产资源储量勘查工作程度达到规定要求;
3.采矿权出让方式符合相关规定,涉及矿业权有偿处置的须已按规定完成处置;
4.汇交相关地质资料;
5.涉外申请开采项目应征得军事部门同意,并符合国家关于外商投资的产业政策要求;
6.申请国家实施开采总量控制的矿种的,应符合国家有关调控规定和开采总量控制要求;
7.法律法规、规章文件规定的其他条件。
对不符合上述要求之一的,不予批准。
划定矿区范围申请行政许可事项申请材料目录
序号 | 材料名称 | 材料形式 | 份数 | 材料来源 | 其他要求 |
1 | 划定矿区范围申请书 | 原件 | 1 | 申请人自备 | |
2 | 申请人的企业营业执照副本 | 复印件 | 1 | 申请人自备 | 应出具原件,经核实无误后,方可将复印件作为申报要件。 |
3 | 矿产资源储量评审意见书及备案证明、查明矿产资源储量登记书 | 复印件 | 1 | 申请人自备 | 仅限于探矿权人申请划定矿区范围的项目 |
矿产资源储量评审意见书 | 复印件 | 1 | 申请人自备 | 采矿权人申请扩大矿区范围的项目 | |
4 | 矿产资源开发利用初步方案及矿区范围划定合理性专家论证意见 | 原件 | 1 | 申请人自备 | |
5 | 已评估缴纳探矿权采矿权出让收益(价款)证明材料 | 复印件 | 1 | 申请人自备 | 包括:各期次出让收益(价款)评估备案证明,分期缴纳价款批复,探矿权采矿权出让合同,探矿权采矿权出让收益(价款)缴款通知书,缴纳票据等材料 |
6 | 资料真实性承诺书 | 原件 | 1 | 申请人自备 | |
7 | 矿业权联勘联审及相关规划审查会签表;县级国土资源主管部门出具的是否涉及各类保护区、规划审查、执法监察等审查意见 | 原件 | 1 | 州、县相关部门出具;县级国土资源主管部门出具 | 县级国土资源主管部门以PDF文档形式原件扫描上传至三级联网审批系统。 |
8 | 光盘 | 原件 | 1 | 申请人自备 | 矿业权申请资料电子文档一律使用光盘存储,一个项目一份光盘,光盘表面应标注项目名称。提交的电子文档包括资料清单、所有纸质文档的扫描件及申请登记书报盘文件。其中:资料清单为TXT格式,以“资料清单+txt”命名;纸质文档为PDF格式或JPG (单页) 格式,以“申报资料详细名称+文件格式”命名。 |
9 | 勘查许可证 | 复印件 | 1 | 申请人自备 | 仅限于探矿权人申请划定矿区范围的项目 |
探矿权范围、申请划定的矿区范围与资源储量估算范围的坐标及三者叠合的平面图与剖面图 | 原件 | 1 | 申请人自备 | ||
10 | 涉及的勘查许可证或采矿许可证 | 复印件 | 1 | 申请人自备 | 仅限于采矿权人申请扩大矿区范围的项目 |
登记管理机关批准扩大矿区范围的批准文件 | 复印件 | 1 | 申请人自备 | ||
申请划定的矿区范围与资源储量估算范围的坐标及二者叠合的平面图与剖面图 | 原件 | 1 | 申请人自备 | ||
11 | 县人民政府联席办出具的已纳入非煤矿山转型升级方案及本辖区内矿山总数控制指标并同意办理的意见 | 原件 | 1 | 申请人自备 | 仅限于非煤矿山开采项目 |
12 | 符合国家限制及政策调控申请条件的主管部门意见 | 原件 | 1 | 申请人自备 | 仅限于申请国家限制及政策调控矿种的开采项目 |
13 | 外商投资企业批准证书 | 复印件 | 1 | 申请人自备 | 仅限于外商投资企业提出申请的开采项目 |
军事部门意见 | 原件 | 1 | 由审批登记机关直接征询 | ||
14 | 法定代表人本人身份证 | 复印件 | 1 | 申请人自备 | 仅限于非法定代表人办理的开采项目 |
企业或事业单位法定代表人的书面委托书 | 原件 | 1 | 申请人自备 | ||
被委托人身份证 | 复印件 | 1 | 申请人自备 |
注:提交的复印件应清晰、完整,并标注“复印件与原件一致,仅用于办理XXX事项,再次复印无效。”复印人署名、签署复印日期并加盖申请人印章;复印件为多页的,除在第一页盖章外,还应在每一页上加盖骑缝章。凡涉及申请人盖章,必须与矿业权人(申请人)名称一致。
受理时限:5个工作日。
法定办结时限:20个工作日。
承诺办结时限:10个工作日。
申请人收到《领取划定矿区范围批复通知》后,需缴纳矿业权出让收益(价款)的,申请人按出让合同或分期缴款批复缴纳出让收益(价款)。
矿业权出让收益(价款)
1.《财政部 国家发展改革委关于取消 停征和免征一批行政事业性收费的通知》(财税〔2014〕101号)
2.《矿产资源开采登记管理办法》(国务院令第241号)第九条、第十条、第十一条
3.《财政部 国土资源部关于深化探矿权采矿权有偿取得制度改革有关问题的通知》(财建〔2006〕694号)
4.《财政部 国土资源部关于探矿权采矿权有偿取得制度改革有关问题的补充通知》(财建〔2008〕22号)
5.《财政部 国土资源部关于加强对国家出资勘查探明矿产地及权益管理有关事项的通知》(财建〔2010〕1018号)
6.《财政部 国土资源部关于印发< 矿业权出让收益征收管理暂行办法>的通知》(财综〔2017〕35号)
矿业权出让收益:按矿业权有偿处置结果收取。
划定矿区范围批复。
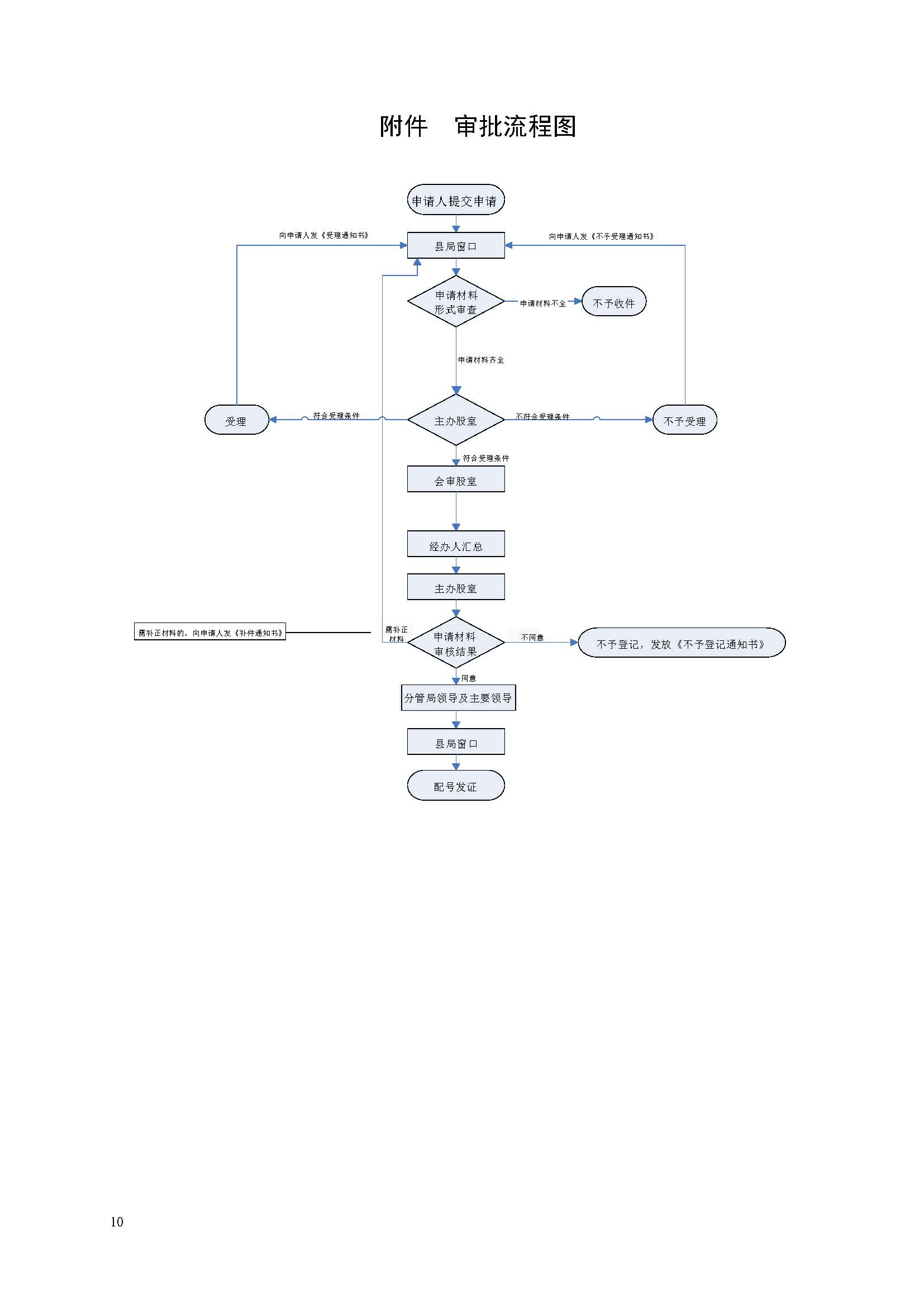
许可办理流程:申请、受理、审查、决定、证件制作与送达、决定公开。
(三)受理
1.县国土资源主管部门收到申请人提交的申请资料后,形式要件齐全的应当收件,并发送《收件通知单》。
2.县局窗口收件当日应当将电子报盘上传县级国土资源主管部门,县级国土资源主管部门对申请报件是否符合受理要求进行审核。
3.对申请材料符合要求的,准予受理,并向申请人发送《受理通知书》。
4.对申请材料不符合要求的,将做出不予受理的决定,并在5个工作日内向申请人发送《不予受理通知书》。
(四)审查
同意受理的报件由县级国土资源主管部门进行会审,审查工作应当自受理之日起规定工作日内完成。
(五)决定
批准同意的,县级国土资源主管部门将《领取划定矿区范围批复通知书》通过网络下发县局窗口。
不予批准的,县级国土资源主管部门将《不予批准通知书》通过网络下发县局窗口。
批准同意的,自作出决定之日起5个工作日内,由县级国土资源主管部门告知申请人按规定到县人民政府政务服务中心一楼国土资源服务窗口领取相关证件。
不予批准的,自作出决定之日起5个工作日内,由县级国土资源主管部门告知申请人办理退件手续。
(七)决定公开
自作出决定之日起5个工作日内,结果将在姚安县人民政府网站上公开。
1.窗口咨询:云南省楚雄州姚安县栋川镇姚安县人民政府政务服务中心一楼国土资源服务窗口。
2.网上咨询:在云南省政务服务网上大厅(http://ynzwfw.yn.gov.cn )“我要问”进行在线咨询。
3.电话咨询。电话号码:0878-5712892。
(二)咨询回复
回复机构:姚安县国土资源局。
回复时限:5个工作日内。
申请人可通过云南省政务服务网上大厅查询审批事项办理进程。
十二、事中事后监管
1.电话投诉:县纪委监察委驻县国土资源局0878-5711655;县国土资源局0878-5712892。
2.信函投诉:姚安县国土资源局办公室,通讯地址:姚安县栋川镇宝城路73号,邮政编码:675300。
(二)结果处理
在接到举报后,应当依法及时调查、处理,举报人要求答复的,应按照法律法规规定的时限及时答复举报人。
附件 审批流程图

开采矿产资源划定矿区范围审批办事指南
一、受理范围
申请人范围及申请条件:
(一)申请人范围:申请人具有独立企业法资格。其中,属探矿权转采矿权的,申请人为探矿权人;以招标、拍卖、挂牌方式出让采矿权的,申请人为采矿权竞得人;以协议方式出让采矿权的,申请人为协议出让申请人。(《矿产资源法》第三条第五款、第十五条)
(二)予以受理的矿种及规模
1.规模为小型的蓝晶石、蓝石棉、石榴子石、蛭石、沸石、重晶石、方解石、冰洲石、萤石、宝石、玉石、地下水、硫化氢气、氦气、氡气、油砂、天然沥青、钛、石墨、硼、水晶、刚玉、硅线石、红柱石、硅灰石、钠硝石、滑石、云母、长石、叶蜡石、透辉石、透闪石、明矾石、芒硝(含钙芒硝)、石膏(含硬石膏)、毒重石、天然碱、菱镁矿、黄玉、电气石、玛瑙、颜料矿物、泥灰岩、白垩、含钾岩石、白云岩、石英岩、脉石英、粉石英、天然油石、含钾砂页岩、硅藻土、高岭土、陶瓷土、耐火黏土、凹凸棒石黏土、海泡石黏土、伊利石黏土、累托石黏土、膨润土、铁矾土、橄榄岩、蛇纹岩、玄武岩、辉绿岩、安山岩、闪长岩、花岗岩、麦饭石、珍珠岩、黑曜岩、松脂岩、浮石、粗面岩、霞石正长岩、凝灰岩、火山灰、火山渣、大理岩、板岩、片麻岩、角闪岩、泥炭、矿盐(湖盐、盐岩、天然卤水)、镁盐、碘、溴、砷等矿种。
2.规模为小型或中型的石灰岩(其他)、砂岩(其他)、天然石英砂(建筑、砖瓦用)、黏土(砖瓦用)、页岩(砖瓦用)矿种。
二、设定及办理依据
(一)设定依据
1.《中华人民共和国矿产资源法》第十五条。
2.《矿产资源开采登记管理办法》(国务院令第241号)第四条第一款。
(二)办理依据
1.《国土资源部关于完善矿产资源开采审批登记管理有关事项的通知》(国土资规〔2017〕16号)。
2.《云南省探矿权采矿权管理办法》(云政发〔2015〕49号 2015年修订)。
3.《云南省国土资源厅关于转发国土资源部完善矿产资源开采审批登记管理文件的通知》(云国土资〔2018〕60号)。
4.《云南省国土资源厅关于进一步规范矿业权申请资料的通知》(云国土资〔2018〕141号)。
5.《云南省人民政府关于调整一批行政许可事项的决定》(云政发〔2017〕86号)。
6.《楚雄州人民政府办公室行政审批制度改革办公室关于调整一批州级行政许可事项的决定》(楚审改办发〔2018〕5号)。
三、实施机关
姚安县国土资源局。
四、办件类型
本行政许可事项为承诺件,办理方式为一次办。
(一)予以许可的条件
1.申请划定矿区符合矿产资源规划、生态环境保护和国家产业政策要求,原则上不与已设矿业权重叠(矿业权人属同一主体的除外);
2.具有与矿山建设相适应的矿产资源储量并已经评审备案,矿产资源储量勘查工作程度达到规定要求;
3.采矿权出让方式符合相关规定,涉及矿业权有偿处置的须已按规定完成处置;
4.汇交相关地质资料;
5.涉外申请开采项目应征得军事部门同意,并符合国家关于外商投资的产业政策要求;
6.申请国家实施开采总量控制的矿种的,应符合国家有关调控规定和开采总量控制要求;
7.法律法规、规章文件规定的其他条件。
(二)不予许可的情形
对不符合上述要求之一的,不予批准。
六、政策、技术、数量限制
本行政许可无政策、技术、数量限制。
七、申请材料
划定矿区范围申请行政许可事项申请材料目录
序号 | 材料名称 | 材料形式 | 份数 | 材料来源 | 其他要求 |
1 | 划定矿区范围申请书 | 原件 | 1 | 申请人自备 | |
2 | 申请人的企业营业执照副本 | 复印件 | 1 | 申请人自备 | 应出具原件,经核实无误后,方可将复印件作为申报要件。 |
3 | 矿产资源储量评审意见书及备案证明、查明矿产资源储量登记书 | 复印件 | 1 | 申请人自备 | 仅限于探矿权人申请划定矿区范围的项目 |
矿产资源储量评审意见书 | 复印件 | 1 | 申请人自备 | 采矿权人申请扩大矿区范围的项目 | |
4 | 矿产资源开发利用初步方案及矿区范围划定合理性专家论证意见 | 原件 | 1 | 申请人自备 | |
5 | 已评估缴纳探矿权采矿权出让收益(价款)证明材料 | 复印件 | 1 | 申请人自备 | 包括:各期次出让收益(价款)评估备案证明,分期缴纳价款批复,探矿权采矿权出让合同,探矿权采矿权出让收益(价款)缴款通知书,缴纳票据等材料 |
6 | 资料真实性承诺书 | 原件 | 1 | 申请人自备 | |
7 | 矿业权联勘联审及相关规划审查会签表;县级国土资源主管部门出具的是否涉及各类保护区、规划审查、执法监察等审查意见 | 原件 | 1 | 州、县相关部门出具;县级国土资源主管部门出具 | 县级国土资源主管部门以PDF文档形式原件扫描上传至三级联网审批系统。 |
8 | 光盘 | 原件 | 1 | 申请人自备 | 矿业权申请资料电子文档一律使用光盘存储,一个项目一份光盘,光盘表面应标注项目名称。提交的电子文档包括资料清单、所有纸质文档的扫描件及申请登记书报盘文件。其中:资料清单为TXT格式,以“资料清单+txt”命名;纸质文档为PDF格式或JPG (单页) 格式,以“申报资料详细名称+文件格式”命名。 |
9 | 勘查许可证 | 复印件 | 1 | 申请人自备 | 仅限于探矿权人申请划定矿区范围的项目 |
探矿权范围、申请划定的矿区范围与资源储量估算范围的坐标及三者叠合的平面图与剖面图 | 原件 | 1 | 申请人自备 | ||
10 | 涉及的勘查许可证或采矿许可证 | 复印件 | 1 | 申请人自备 | 仅限于采矿权人申请扩大矿区范围的项目 |
登记管理机关批准扩大矿区范围的批准文件 | 复印件 | 1 | 申请人自备 | ||
申请划定的矿区范围与资源储量估算范围的坐标及二者叠合的平面图与剖面图 | 原件 | 1 | 申请人自备 | ||
11 | 县人民政府联席办出具的已纳入非煤矿山转型升级方案及本辖区内矿山总数控制指标并同意办理的意见 | 原件 | 1 | 申请人自备 | 仅限于非煤矿山开采项目 |
12 | 符合国家限制及政策调控申请条件的主管部门意见 | 原件 | 1 | 申请人自备 | 仅限于申请国家限制及政策调控矿种的开采项目 |
13 | 外商投资企业批准证书 | 复印件 | 1 | 申请人自备 | 仅限于外商投资企业提出申请的开采项目 |
军事部门意见 | 原件 | 1 | 由审批登记机关直接征询 | ||
14 | 法定代表人本人身份证 | 复印件 | 1 | 申请人自备 | 仅限于非法定代表人办理的开采项目 |
企业或事业单位法定代表人的书面委托书 | 原件 | 1 | 申请人自备 | ||
被委托人身份证 | 复印件 | 1 | 申请人自备 |
注:提交的复印件应清晰、完整,并标注“复印件与原件一致,仅用于办理XXX事项,再次复印无效。”复印人署名、签署复印日期并加盖申请人印章;复印件为多页的,除在第一页盖章外,还应在每一页上加盖骑缝章。凡涉及申请人盖章,必须与矿业权人(申请人)名称一致。
八、办结时限
受理时限:5个工作日。
法定办结时限:20个工作日。
承诺办结时限:10个工作日。
(一)收费环节
申请人收到《领取划定矿区范围批复通知》后,需缴纳矿业权出让收益(价款)的,申请人按出让合同或分期缴款批复缴纳出让收益(价款)。
(二)收费项目
矿业权出让收益(价款)。
(三)收费依据
1.《财政部 国家发展改革委关于取消 停征和免征一批行政事业性收费的通知》(财税〔2014〕101号)
2.《矿产资源开采登记管理办法》(国务院令第241号)第九条、第十条、第十一条
3.《财政部 国土资源部关于深化探矿权采矿权有偿取得制度改革有关问题的通知》(财建〔2006〕694号)
4.《财政部 国土资源部关于探矿权采矿权有偿取得制度改革有关问题的补充通知》(财建〔2008〕22号)
5.《财政部 国土资源部关于加强对国家出资勘查探明矿产地及权益管理有关事项的通知》(财建〔2010〕1018号)
6.《财政部 国土资源部关于印发< 矿业权出让收益征收管理暂行办法>的通知》(财综〔2017〕35号)
(四)收费标准
矿业权出让收益:按矿业权有偿处置结果收取。
十、办理流程
(一)申请
窗口受理
受理地址:姚安县国土资源主管部门政务大厅。
(二)受理
1.县国土资源主管部门收到申请人提交的申请资料后,形式要件齐全的应当收件,并发送《收件通知单》。
2.县局窗口收件当日应当将电子报盘上传县级国土资源主管部门,县级国土资源主管部门对申请报件是否符合受理要求进行审核。
3.对申请材料符合要求的,准予受理,并向申请人发送《受理通知书》。
4.对申请材料不符合要求的,将做出不予受理的决定,并在5个工作日内向申请人发送《不予受理通知书》。
(三)审查
1.同意受理的报件由县级国土资源主管部门进行会审,审查工作应当自受理之日起规定工作日内完成;
(四)许可决定及送达方式
自作出决定之日起5个工作日内,结果将在姚安县人民政府网站上公开。
1.办理结果
批准同意的,县国土资源主管部门将《领取划定矿区范围批复通知》通过网络下发县局窗口。
不予批准的,县国土资源主管部门将《不予批准通知书》通过网络下发县局窗口。
2.送达方式
批准同意的,自作出决定之日起5个工作日内,由县级国土资源主管部门告知申请人按规定到县人民政府政务服务中心一楼国土资源服务窗口领取相关证件。
不予批准的,自作出决定之日起5个工作日内,由县级国土资源主管部门告知申请人办理退件手续。
十一、许可服务
1.窗口咨询:云南省楚雄州姚安县栋川镇姚安县人民政府政务服务中心一楼国土资源服务窗口。
2.网上咨询:在云南省政务服务网上大厅(http://ynzwfw.yn.gov.cn?)“我要问”进行在线咨询。
3.电话咨询。电话号码:0878-5712892。
(二)咨询回复
回复机构:姚安县国土资源局。
回复时限:5个工作日内。
申请人可通过云南省政务服务网上大厅查询审批事项办理进程。
(四)监督投诉
1.电话投诉:县纪委监察委驻县国土资源局0878-5711655;县国土资源局0878-5712892。
2.信函投诉:姚安县国土资源局办公室,通讯地址:姚安县栋川镇宝城路73号,邮政编码:675300。
(五)行政复议或行政诉讼
如对本具体行政行为持有异议的,可在60日内依据《中华人民共和国行政复议法》的规定,向县人民政府或州国土资源局申请行政复议,也可以自收到本通知后六个月内依据《中华人民共和国行政诉讼法》的规定,直接向有管辖权的人民法院提起行政诉讼。
姚安县国土资源局
2019年3月12日