采矿权新立登记业务手册
申请人范围及申请条件:
(一)申请人范围:申请人为划定矿区范围批复持有人,具有独立企业法人资格;(《矿产资源法》第三条第五款、第十五条,国务院令第241号第二十四条,国土资发〔2011〕14号“二(十三)”)
(二)予以受理的矿种及规模:
1.规模为小型的蓝晶石、蓝石棉、石榴子石、蛭石、沸石、重晶石、方解石、冰洲石、萤石、宝石、玉石、地下水、硫化氢气、氦气、氡气、油砂、天然沥青、钛、石墨、硼、水晶、刚玉、硅线石、红柱石、硅灰石、钠硝石、滑石、云母、长石、叶蜡石、透辉石、透闪石、明矾石、芒硝(含钙芒硝)、石膏(含硬石膏)、毒重石、天然碱、菱镁矿、黄玉、电气石、玛瑙、颜料矿物、泥灰岩、白垩、含钾岩石、白云岩、石英岩、脉石英、粉石英、天然油石、含钾砂页岩、硅藻土、高岭土、陶瓷土、耐火粘土、凹凸棒石粘土、海泡石粘土、伊利石粘土、累托石粘土、膨润土、铁矾土、橄榄岩、蛇纹岩、玄武岩、辉绿岩、安山岩、闪长岩、花岗岩、麦饭石、珍珠岩、黑曜岩、松脂岩、浮石、粗面岩、霞石正长岩、凝灰岩、火山灰、火山渣、大理岩、板岩、片麻岩、角闪岩、泥炭、矿盐(湖盐、盐岩、天然卤水)、镁盐、碘、溴、砷等矿种。
2.规模为小型或中型的石灰岩(其他)、砂岩(其他)、天然石英砂(建筑、砖瓦用)、粘土(砖瓦用)、页岩(砖瓦用)矿种。
二、办理依据
1.《中华人民共和国矿产资源法》第三条。
2.《矿产资源开采登记管理办法》(国务院令第241号)第三条。
3.《国土资源部关于完善矿产资源开采审批登记管理有关事项的通知》(国土资规〔2017〕16号)。
4.《云南省探矿权采矿权管理办法》(云政发〔2015〕49号 2015年修订)。
5.《云南省国土资源厅关于转发国土资源部完善矿产资源开采审批登记管理文件的通知》(云国土资〔2018〕60号)。
6.《云南省国土资源厅关于进一步规范矿业权申请资料的通知》(云国土资〔2018〕141号)。
7.《云南省人民政府关于调整一批行政许可事项的决定》(云政发〔2017〕86号)。
8.《楚雄州人民政府办公室行政审批制度改革办公室关于调整一批州级行政许可事项的决定》(楚审改办发〔2018〕5号)。
姚安县国土资源局。
1.划定矿区范围已批复,并在有效预留期内;
2.申请登记的矿区范围符合矿产资源规划、生态环境保护和国家产业政策要求,原则上不与已设矿业权重叠(矿业权人属同一主体的除外);
3.矿产资源开发利用方案经评审通过,环境影响评价报告、矿山地质环境保护与土地复垦方案已经相关主管部门组织评审通过并批复(备案);
4.采矿权出让方式符合相关规定,涉及矿业权有偿处置的须已按规定完成处置;
5.已汇交相关地质资料;
6.涉外采矿权申请项目应征得军事部门同意,并符合国家关于外商投资的产业政策要求;
7.申请国家实施开采总量控制的矿种的,应符合国家有关调控规定和开采总量控制要求;
8.法律法规、规章文件规定的其他条件;
申请人符合以上所有条件,方可获得批准。
对不符合上述要求之一的,不予批准。
采矿权新立申请行政许可事项申请材料目录
序号 | 材料名称 | 材料形式 | 份数 | 材料来源 | 其他要求 |
1 | 采矿权新立申请登记书 | 原件 | 1 | 申请人自备 | |
2 | 申请人的企业营业执照副本 | 复印件 | 1 | 申请人自备 | 应出具原件,经核实无误后,方可将复印件作为申报要件。 |
3 | 采矿权出让合同 | 复印件 | 1 | 申请人自备 | 仅限于招标、拍卖、挂牌或协议方式出让的开采项目。 |
划定矿区范围批复 | 复印件 | 1 | 申请人自备 | 仅限于探矿权转采矿权的开采项目。 | |
4 | 矿产资源储量评审意见书及备案证明、占用矿产资源储量登记书 | 复印件 | 1 | 申请人自备 | |
5 | 矿产资源开发利用方案和专家审查意见 | 原件 | 1 | 申请人自备 | |
6 | 环境影响评价报告及环保部门的批复文件 | 复印件 | 1 | 申请人自备 | |
7 | 矿山地质环境保护与土地复垦方案评审意见备案表 | 复印件 | 1 | 申请人自备 | |
8 | 申请采矿权范围、资源储量估算范围与划定的矿区范围的坐标及三者叠合的平面图与剖面图 | 原件 | 1 | 申请人自备 | |
9 | 以地质地形图为底图的矿区范围图 | 原件 | 1 | 申请人自备 | |
10 | 采矿权出让收益缴款通知书、缴纳票据等材料 | 复印件 | 1 | 申请人自备 | 仅限于以招标、拍卖、挂牌或协议方式出让采矿权的开采项目 |
探矿权出让合同,探矿权出让收益(价款)缴款通知书、缴纳票据等材料 | 复印件 | 1 | 申请人自备 | 仅限于探矿权转采矿权的原探矿权以招标、拍卖、挂牌或协议方式取得的开采项目 | |
采矿权出让合同、采矿权评估摘要、采矿权出让收益缴款通知书、缴纳票据等材料。 | 复印件 | 1 | 申请人自备 | ||
11 | 资料真实性承诺书 | 原件 | 1 | 申请人自备 | |
12 | 矿业权联勘联审及相关规划审查会签表;县级国土资源主管部门出具的联勘联审、规划审查、执法监察等审查意见 | 原件 | 1 | 州、县相关部门出具;县级国土资源主管部门出具 | 县级国土资源主管部门以PDF文档形式原件扫描上传至三级联网审批系统。 |
13 | 光盘 | 原件 | 1 | 申请人自备 | 矿业权申请资料电子文档一律使用光盘存储,一个项目一份光盘,光盘表面应标注项目名称。提交的电子文档包括资料清单、所有纸质文档的扫描件及申请登记书报盘文件。其中:资料清单为TXT格式,以“资料清单+txt”命名;纸质文档为PDF格式或JPG (单页) 格式,以“申报资料详细名称+文件格式”命名。 |
14 | 姚安县非煤矿山转型升级工作联席会议办公室出具的已纳入非煤矿山转型升级方案及我县内矿山总数控制指标并同意办理的意见 | 原件 | 1 | 申请人自备 | 仅限于非煤矿山开采项目 |
15 | 勘查许可证 | 复印件 | 1 | 申请人自备 | 仅限于探矿权转采矿权开采项目。 |
16 | 符合国家限制及政策调控申请条件的主管部门意见 | 原件 | 1 | 申请人自备 | 仅限于申请国家限制及政策调控矿种的开采项目 |
17 | 外商投资企业批准证书 | 复印件 | 1 | 申请人自备 | 仅限于外商投资企业提出申请的开采项目 |
军事部门意见 | 原件 | 1 | 由审批登记机关直接征询 | ||
18 | 外商投资有关主管部门的项目核准文件 | 复印件 | 1 | 申请人自备 | 仅限于外商申请《外商投资产业指导目录(最新版)》中限制性矿种的开采项目 |
19 | 划定矿区范围延期批复 | 复印件 | 1 | 申请人自备 | 仅限于办理过划定矿区范围批复预留期延续的开采项目 |
20 | 法定代表人本人身份证 | 复印件 | 1 | 申请人自备 | 仅限于非法定代表人办理的开采项目 |
企业或事业单位法定代表人的书面委托书 | 原件 | 1 | 申请人自备 | ||
被委托人身份证 | 复印件 | 1 | 申请人自备 |
注:提交的复印件应清晰、完整,并标注“复印件与原件一致,仅用于办理XXX事项,再次复印无效。”复印人署名、签署复印日期并加盖申请人印章;复印件为多页的,除在第一页盖章外,还应在每一页上加盖骑缝章。凡涉及申请人盖章,必须与矿业权人(申请人)名称一致。
受理时限:5个工作日。
法定办结时限:40个工作日。
承诺办结时限:20个工作日。
申请人收到《领取采矿许可证通知》后,在30日内按规定缴纳采矿权使用费。需缴纳采矿权出让收益(价款)的,申请人按出让合同或分期缴款批复缴纳出让收益(价款)。
1.采矿权登记费
2.采矿权使用费
3.采矿权出让收益(价款)
1.《财政部 国家发展改革委关于取消 停征和免征一批行政事业性收费的通知》(财税〔2014〕101号)
2.《矿产资源开采登记管理办法》(国务院令第241号)第九条、第十条、第十一条
3.《财政部 国土资源部关于深化探矿权采矿权有偿取得制度改革有关问题的通知》(财建〔2006〕694号)
4.《财政部 国土资源部关于探矿权采矿权有偿取得制度改革有关问题的补充通知》(财建〔2008〕22号)
5.《财政部 国土资源部关于加强对国家出资勘查探明矿产地及权益管理有关事项的通知》(财建〔2010〕1018号)
6.《财政部 国土资源部关于印发< 矿业权出让收益征收管理暂行办法>的通知》(财综〔2017〕35号)
1.采矿权登记费:暂停征收。
2.采矿权使用费:每平方公里每年1000元。矿区面积(或尾数)小于等于0.5平方公里的按0.5公里计,大于0.5小于1平方公里的按1平方公里计。
3.采矿权出让收益:按采矿权有偿处置结果收取。
本行政许可事项提供许可证件,类型为采矿许可证。名称为《中华人民共和国采矿许可证》。
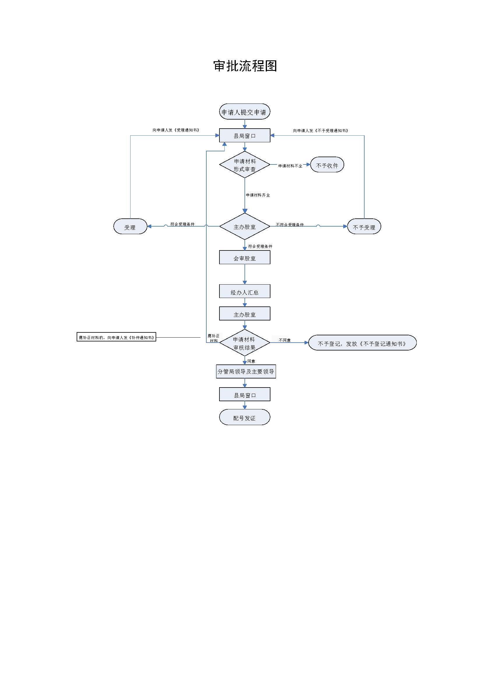
许可办理流程:申请、受理、审查、决定、证件制作与送达、决定公开。
县国土资源主管部门政务大厅提交申请。
1.县国土资源主管部门收到申请人提交的申请资料后,形式要件齐全的应当收件,并发送《收件通知单》。
2.县局窗口收件当日应当将电子报盘上传县级国土资源主管部门,县级国土资源主管部门对申请报件是否符合受理要求进行审核。
3.对申请材料符合要求的,准予受理,并向申请人发送《受理通知书》。
4.对申请材料不符合要求的,将作出不予受理的决定,并在5个工作日内向申请人发送《不予受理通知书》。
同意受理的报件由县级国土资源主管部门进行会审,审查工作应当自受理之日起规定工作日内完成。
批准同意的,县级国土资源主管部门将《领证通知书》通过网络下发县局窗口。
不予批准的,县级国土资源主管部门将《不予批准通知书》通过网络下发县局窗口。
批准同意的,自作出决定之日起5个工作日内,由县级国土资源主管部门告知申请人按规定到县人民政府政务服务中心一楼国土资源服务窗口领取相关证件。
不予批准的,自作出决定之日起5个工作日内,由县级国土资源主管部门告知申请人办理退件手续。
自作出决定之日起5个工作日内,结果将在姚安县人民政府网站上公开。
1.窗口咨询:云南省楚雄州姚安县栋川镇姚安县人民政府政务服务中心一楼国土资源服务窗口。
2.网上咨询:在云南省政务服务网上大厅(http://ynzwfw.yn.gov.cn )“我要问”进行在线咨询。
3.电话咨询。电话号码:0878-5712892。
(二)咨询回复
回复机构:姚安县国土资源局。
回复时限:5个工作日内。
申请人可通过云南省政务服务网上大厅查询审批事项办理进程。
十二、事中事后监管
1.电话投诉:县纪委监察委驻县国土资源局0878-5711655;县国土资源局0878-5712892。
2.信函投诉:姚安县国土资源局办公室,通讯地址:姚安县栋川镇宝城路73号,邮政编码:675300。
(二)结果处理
在接到举报后,应当依法及时调查、处理,举报人要求答复的,应按照法律法规规定的时限及时答复举报人。
审批流程图

采矿权新立登记办事指南
一、受理范围
申请人范围及申请条件:
(一)申请人范围:申请人为划定矿区范围批复持有人,具有独立企业法人资格;(《矿产资源法》第三条第五款、第十五条,国务院令第241号第二十四条,国土资发〔2011〕14号“二(十三)”)
(二)予以受理的矿种及规模:
1.规模为小型的蓝晶石、蓝石棉、石榴子石、蛭石、沸石、重晶石、方解石、冰洲石、萤石、宝石、玉石、地下水、硫化氢气、氦气、氡气、油砂、天然沥青、钛、石墨、硼、水晶、刚玉、硅线石、红柱石、硅灰石、钠硝石、滑石、云母、长石、叶蜡石、透辉石、透闪石、明矾石、芒硝(含钙芒硝)、石膏(含硬石膏)、毒重石、天然碱、菱镁矿、黄玉、电气石、玛瑙、颜料矿物、泥灰岩、白垩、含钾岩石、白云岩、石英岩、脉石英、粉石英、天然油石、含钾砂页岩、硅藻土、高岭土、陶瓷土、耐火粘土、凹凸棒石粘土、海泡石粘土、伊利石粘土、累托石粘土、膨润土、铁矾土、橄榄岩、蛇纹岩、玄武岩、辉绿岩、安山岩、闪长岩、花岗岩、麦饭石、珍珠岩、黑曜岩、松脂岩、浮石、粗面岩、霞石正长岩、凝灰岩、火山灰、火山渣、大理岩、板岩、片麻岩、角闪岩、泥炭、矿盐(湖盐、盐岩、天然卤水)、镁盐、碘、溴、砷等矿种。
2.规模为小型或中型的石灰岩(其他)、砂岩(其他)、天然石英砂(建筑、砖瓦用)、粘土(砖瓦用)、页岩(砖瓦用)矿种。
二、设定及办理依据
(一)设定依据
1.《中华人民共和国矿产资源法》第三条
2.《矿产资源开采登记管理办法》(国务院令第241号)第三条
(二)办理依据
1.《国土资源部关于完善矿产资源开采审批登记管理有关事项的通知》(国土资规〔2017〕16号)。
2.《云南省探矿权采矿权管理办法》(云政发〔2015〕49号 2015年修订)。
3.《云南省国土资源厅关于转发国土资源部完善矿产资源开采审批登记管理文件的通知》(云国土资〔2018〕60号)。
4.《云南省国土资源厅关于进一步规范矿业权申请资料的通知》(云国土资〔2018〕141号)。
5.《云南省人民政府关于调整一批行政许可事项的决定》(云政发〔2017〕86号)。
6.《楚雄州人民政府办公室行政审批制度改革办公室关于调整一批州级行政许可事项的决定》(楚审改办发〔2018〕5号)。
三、实施机关
四、办件类型
本行政许可事项为承诺件,办理方式为一次办。
五、许可条件
(一)予以许可的条件
1.划定矿区范围已批复,并在有效预留期内;
2.申请登记的矿区范围符合矿产资源规划、生态环境保护和国家产业政策要求,原则上不与已设矿业权重叠(矿业权人属同一主体的除外);
3.矿产资源开发利用方案经评审通过,环境影响评价报告、矿山地质环境保护与土地复垦方案已经相关主管部门组织评审通过并批复(备案);
4.采矿权出让方式符合相关规定,涉及矿业权有偿处置的须已按规定完成处置;
5.已汇交相关地质资料;
6.涉外采矿权申请项目应征得军事部门同意,并符合国家关于外商投资的产业政策要求;
7.申请国家实施开采总量控制的矿种的,应符合国家有关调控规定和开采总量控制要求;
8.法律法规、规章文件规定的其他条件;
申请人符合以上所有条件,方可获得批准。
(二)不予许可的情形
对不符合上述要求之一的,不予批准。
六、政策、技术、数量限制
本行政许可无政策、技术、数量限制。
七、申请材料
采矿权新立申请行政许可事项申请材料目录
序号 | 材料名称 | 材料形式 | 份数 | 材料来源 | 其他要求 |
1 | 采矿权新立申请登记书 | 原件 | 1 | 申请人自备 | |
2 | 申请人的企业营业执照副本 | 复印件 | 1 | 申请人自备 | 应出具原件,经核实无误后,方可将复印件作为申报要件。 |
3 | 采矿权出让合同 | 复印件 | 1 | 申请人自备 | 仅限于招标、拍卖、挂牌或协议方式出让的开采项目。 |
划定矿区范围批复 | 复印件 | 1 | 申请人自备 | 仅限于探矿权转采矿权的开采项目。 | |
4 | 矿产资源储量评审意见书及备案证明、占用矿产资源储量登记书 | 复印件 | 1 | 申请人自备 | |
5 | 矿产资源开发利用方案和专家审查意见 | 原件 | 1 | 申请人自备 | |
6 | 环境影响评价报告及环保部门的批复文件 | 复印件 | 1 | 申请人自备 | |
7 | 矿山地质环境保护与土地复垦方案评审意见备案表 | 复印件 | 1 | 申请人自备 | |
8 | 申请采矿权范围、资源储量估算范围与划定的矿区范围的坐标及三者叠合的平面图与剖面图 | 原件 | 1 | 申请人自备 | |
9 | 以地质地形图为底图的矿区范围图 | 原件 | 1 | 申请人自备 | |
10 | 采矿权出让收益缴款通知书、缴纳票据等材料 | 复印件 | 1 | 申请人自备 | 仅限于以招标、拍卖、挂牌或协议方式出让采矿权的开采项目 |
探矿权出让合同,探矿权出让收益(价款)缴款通知书、缴纳票据等材料 | 复印件 | 1 | 申请人自备 | 仅限于探矿权转采矿权的原探矿权以招标、拍卖、挂牌或协议方式取得的开采项目 | |
采矿权出让合同、采矿权评估摘要、采矿权出让收益缴款通知书、缴纳票据等材料。 | 复印件 | 1 | 申请人自备 | ||
11 | 资料真实性承诺书 | 原件 | 1 | 申请人自备 | |
12 | 矿业权联勘联审及相关规划审查会签表;县级国土资源主管部门出具的联勘联审、规划审查、执法监察等审查意见 | 原件 | 1 | 州、县相关部门出具;县级国土资源主管部门出具 | 县级国土资源主管部门以PDF文档形式原件扫描上传至三级联网审批系统。 |
13 | 光盘 | 原件 | 1 | 申请人自备 | 矿业权申请资料电子文档一律使用光盘存储,一个项目一份光盘,光盘表面应标注项目名称。提交的电子文档包括资料清单、所有纸质文档的扫描件及申请登记书报盘文件。其中:资料清单为TXT格式,以“资料清单+txt”命名;纸质文档为PDF格式或JPG (单页) 格式,以“申报资料详细名称+文件格式”命名。 |
14 | 姚安县非煤矿山转型升级工作联席会议办公室出具的已纳入非煤矿山转型升级方案及本辖区内矿山总数控制指标并同意办理的意见 | 原件 | 1 | 申请人自备 | 仅限于非煤矿山开采项目 |
15 | 勘查许可证 | 复印件 | 1 | 申请人自备 | 仅限于探矿权转采矿权开采项目。 |
16 | 符合国家限制及政策调控申请条件的主管部门意见 | 原件 | 1 | 申请人自备 | 仅限于申请国家限制及政策调控矿种的开采项目 |
17 | 外商投资企业批准证书 | 复印件 | 1 | 申请人自备 | 仅限于外商投资企业提出申请的开采项目 |
军事部门意见 | 原件 | 1 | 由审批登记机关直接征询 | ||
18 | 外商投资有关主管部门的项目核准文件 | 复印件 | 1 | 申请人自备 | 仅限于外商申请《外商投资产业指导目录(最新版)》中限制性矿种的开采项目 |
19 | 划定矿区范围延期批复 | 复印件 | 1 | 申请人自备 | 仅限于办理过划定矿区范围批复预留期延续的开采项目 |
20 | 法定代表人本人身份证 | 复印件 | 1 | 申请人自备 | 仅限于非法定代表人办理的开采项目 |
企业或事业单位法定代表人的书面委托书 | 原件 | 1 | 申请人自备 | ||
被委托人身份证 | 复印件 | 1 | 申请人自备 |
注:提交的复印件应清晰、完整,并标注“复印件与原件一致,仅用于办理XXX事项,再次复印无效。”复印人署名、签署复印日期并加盖申请人印章;复印件为多页的,除在第一页盖章外,还应在每一页上加盖骑缝章。凡涉及申请人盖章,必须与矿业权人(申请人)名称一致。
八、办结时限
受理时限:5个工作日。
法定办结时限:40个工作日。
承诺办结时限:20个工作日。
(一)收费环节
申请人收到《领取采矿许可证通知》后,在30日内按规定缴纳采矿权使用费。需缴纳采矿权出让收益(价款)的,申请人按出让合同或分期缴款批复缴纳出让收益(价款)。
(二)收费项目
1.采矿权登记费
2.采矿权使用费
3.采矿权出让收益(价款)
(三)收费依据
1.《财政部国家发展改革委关于取消停征和免征一批行政事业性收费的通知》(财税〔2014〕101号)
2.《矿产资源开采登记管理办法》(国务院令第241号)第九条、第十条、第十一条
3.《财政部国土资源部关于深化探矿权采矿权有偿取得制度改革有关问题的通知》(财建〔2006〕694号)
4.《财政部国土资源部关于探矿权采矿权有偿取得制度改革有关问题的补充通知》(财建〔2008〕22号)
5.《财政部国土资源部关于加强对国家出资勘查探明矿产地及权益管理有关事项的通知》(财建〔2010〕1018号)
6.《财政部国土资源部关于印发< 矿业权出让收益征收管理暂行办法>的通知》(财综〔2017〕35号)
(四)收费标准
1.采矿权登记费:暂停征收。
2.采矿权使用费:每平方公里每年1000元。矿区面积(或尾数)小于等于0.5平方公里的按0.5公里计,大于0.5小于1平方公里的按1平方公里计。
3.采矿权出让收益:按采矿权有偿处置结果收取。
十、办理流程
(一)申请
窗口受理
受理地址:姚安县国土资源主管部门政务大厅。
(二)受理
1.县国土资源主管部门收到申请人提交的申请资料后,形式要件齐全的应当收件,并发送《收件通知单》。
2.县局窗口收件当日应当将电子报盘上传县级国土资源主管部门,县级国土资源主管部门对申请报件是否符合受理要求进行审核。
3.对申请材料符合要求的,准予受理,并向申请人发送《受理通知书》。
4.对申请材料不符合要求的,将作出不予受理的决定,并在5个工作日内向申请人发送《不予受理通知书》。
(三)审查
同意受理的报件由县级国土资源主管部门进行会审,审查工作应当自受理之日起规定工作日内完成。
(四)许可决定及送达方式
自作出决定之日起5个工作日内,结果将在姚安县人民政府网站上公开。
1.办理结果
批准同意的,县级国土资源主管部门将《领证通知书》通过网络下发县局窗口。
不予批准的,县级国土资源主管部门将《不予批准通知书》通过网络下发县局窗口。
2.送达方式
批准同意的,自作出决定之日起5个工作日内,由县级国土资源主管部门告知申请人按规定到县人民政府政务服务中心一楼国土资源服务窗口领取相关证件。
不予批准的,自作出决定之日起5个工作日内,由县级国土资源主管部门告知申请人办理退件手续。
十一、许可服务
1.窗口咨询:云南省楚雄州姚安县栋川镇姚安县人民政府政务服务中心一楼国土资源服务窗口。
2.网上咨询:在云南省政务服务网上大厅(http://ynzwfw.yn.gov.cn )“我要问”进行在线咨询。
3.电话咨询。电话号码:0878-5712892。
(二)咨询回复
回复机构:姚安县国土资源局。
回复时限:5个工作日内。
申请人可通过云南省政务服务网上大厅查询审批事项办理进程。
(四)监督投诉
1.电话投诉:县纪委监察委驻县国土资源局0878-5711655;县国土资源局0878-5712892。
2.信函投诉:姚安县国土资源局办公室,通讯地址:姚安县栋川镇宝城路73号,邮政编码:675300。
(五)行政复议或行政诉讼
如对本具体行政行为持有异议的,可在60日内依据《中华人民共和国行政复议法》的规定,向县人民政府或州国土资源局申请行政复议,也可以自收到本通知后六个月内依据《中华人民共和国行政诉讼法》的规定,直接向有管辖权的人民法院提起行政诉讼。
姚安县国土资源局
2019年3月12日